{{ 'fb_in_app_browser_popup.desc' | translate }} {{ 'fb_in_app_browser_popup.copy_link' | translate }}

{{ 'in_app_browser_popup.desc' | translate }}

認識毒蜜餞

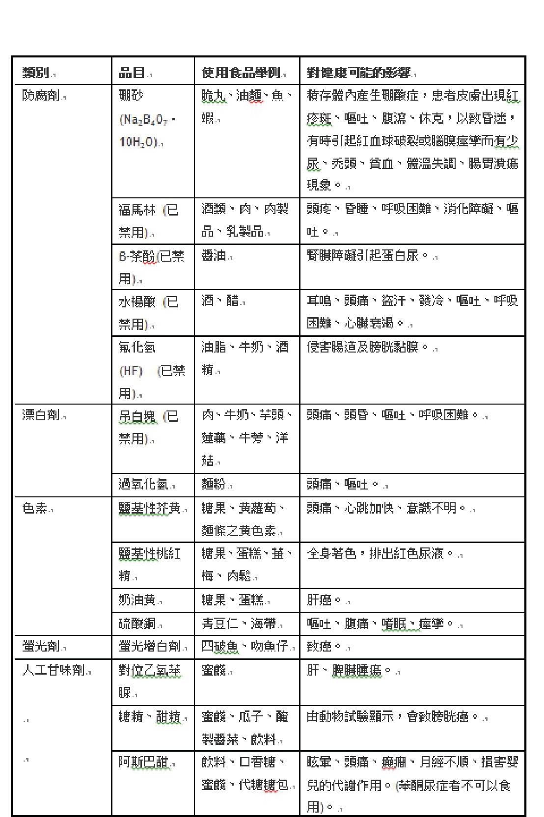
市售蜜餞猶如糖衣劇毒 容易吃下防腐劑、著色劑

根據台北市衛生局的抽驗竟發現,一成五的蜜餞果乾,防腐劑、漂白劑等都超標,使得這甜蜜的果乾,猶如包著糖衣的劇毒,吃多恐怕不利身體健康!

辣橄欖:
成份:橄欖、糖、甘草素、
    鹽 、苯甲酸、食用色素黃色4號5號


黑金棗:
成份:金棗、糖精納鹽、焦糖色素、苯甲酸、檸檬酸
    己二烯酸鉀(防腐劑)、食用色素黃色4號

野生山金桔:
成份:金桔、糖、檸檬酸、
        食用色素黃色4號紅色6號

情人果:
成份:芒果、糖、檸檬酸、
     漂白劑、食用色素綠色4號5號

有毒的食品添加物